0755-25526934   13537858537

山里(深圳)塑胶模具技术有限公司

SHANLI (SHENZHEN) PLASTIC MOULD TECHNOLOGY Co., Ltd

精益求精 / 精诚合作 / 用心服务

扫码关注公众号

点击快速报价

​​温馨提示:如有链接问题请更换浏览器或设置TLS

新闻动态

NEWS

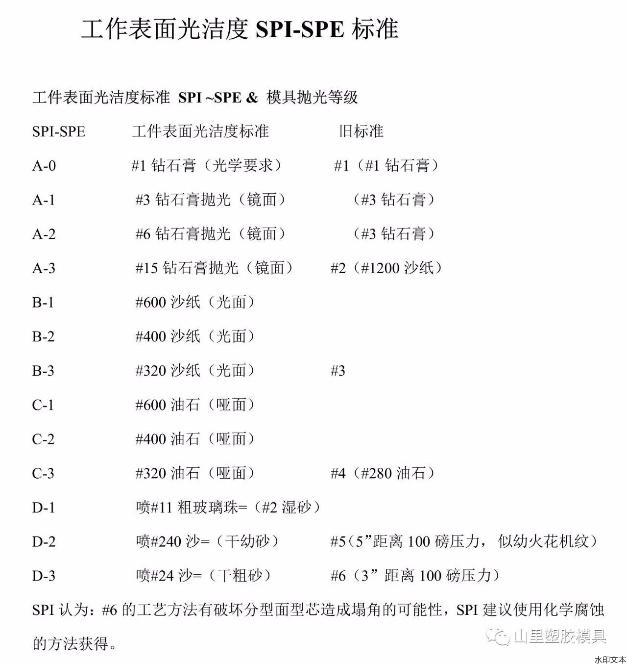
工作表面光洁度SPI-SPE标准
来源: | 作者:Sunny | 发布时间: 2097天前 | 3592 次浏览 | 分享到:

请关注下面公众号加入我们一起学习吧!

产品导航

小程序操作指引

请扫码关注公众号

点击快速报价